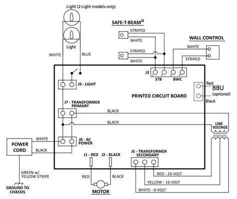
DIY Alert: Wiring Diagram for Garage Consumer Unit – Step-by-Step!
DIY Alert: Wiring Diagram for Garage Consumer Unit – Step-by-Step! 14 beautiful home decor projects